051 249 100
Pošaljite nam
е-mail
Kako do nas?
LAT
ЋИР
EN
☰
LAT
ĆIR
EN
O FONDU
O nama
Organi Fonda
Organizacija i mapa
Kontakt
Kako do nas
Osiguranje
Obavezno zdravstveno osiguranje
Osigurana lica
Participacija i refundacija
Lijekovi
Liste lijekova
Pretraga lijekova
Lista indikacija
Cjenovnik lijekova
Lijekovi za koje se ne ugovara rizik prekoračenja
Liječenje izvan RS
Ino osiguranje
Inostrani osiguranici
Osiguranje stranih državljana u RS
Međunarodni sporazumi
Sadržaj i obim prava
IZIS
Šta je IZIS?
Elektronski zdravstveni karton
E kartica
E uputnica i e recept
Propisi IZIS-a
Pravilnik
Ugovori, cjenovnici i šifarnici
Sa kim FZO ima potpisan ugovor?
Primarna zdravstvena zaštita
Pedijatrija
Ginekologija
Bolnice ( javne i privatne)
Specijalizovane ustanove
Medicinska rehabilitacija
MR i KT
Apoteke
Medicinska sredstva
Ustanove izvan RS
Cjenovnici i šifarnici
Dijagnoze
Cjenovnik lijekova
Cjenovnik zdravstvenih usluga
Cjenovnik usluga – Model 2
Cjenovnik medicinskih sredstava
Osnovi osiguranja
Spisak zdravstvenih ustanova
Opštine
Opis usluga primarni nivo
Propisi i dokumenti
Propisi
Statut
Zakoni
Pravilnici
Programi
Odluke i rješenja
Odluke, rješenja – Lijekovi
Integrisani zdravstveni informacioni sistem (IZIS)
Uputstva
Obrsci
Ostalo
Dokumenti
Kodeksi
Planovi rada
Prednacrti akata
Troškovi zdravstvene zaštite
Izvještaji i informacije
Indikatori kvaliteta
JAVNE NABAVKE I POZIVI
Javne nabavke
Javni pozivi
Javnost
Vijesti
Postavite pitanje
Portparol
Indeks registar informacija
Vodič za pristup informacijama
Za zdravstvene ustanove
Aplikacije
Naručivanje lijekova
KSZ
MR i KT
Razmjena podataka
O FONDU
›
Organizacija i mapa
Organizacija i mapa
A+
A−
Vrati
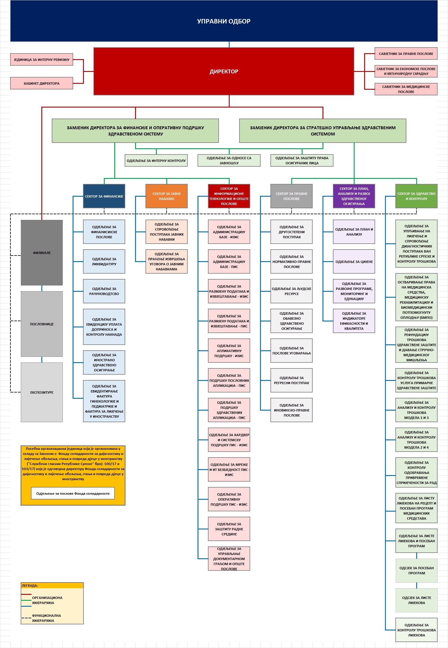
Funkcionalna organizacija
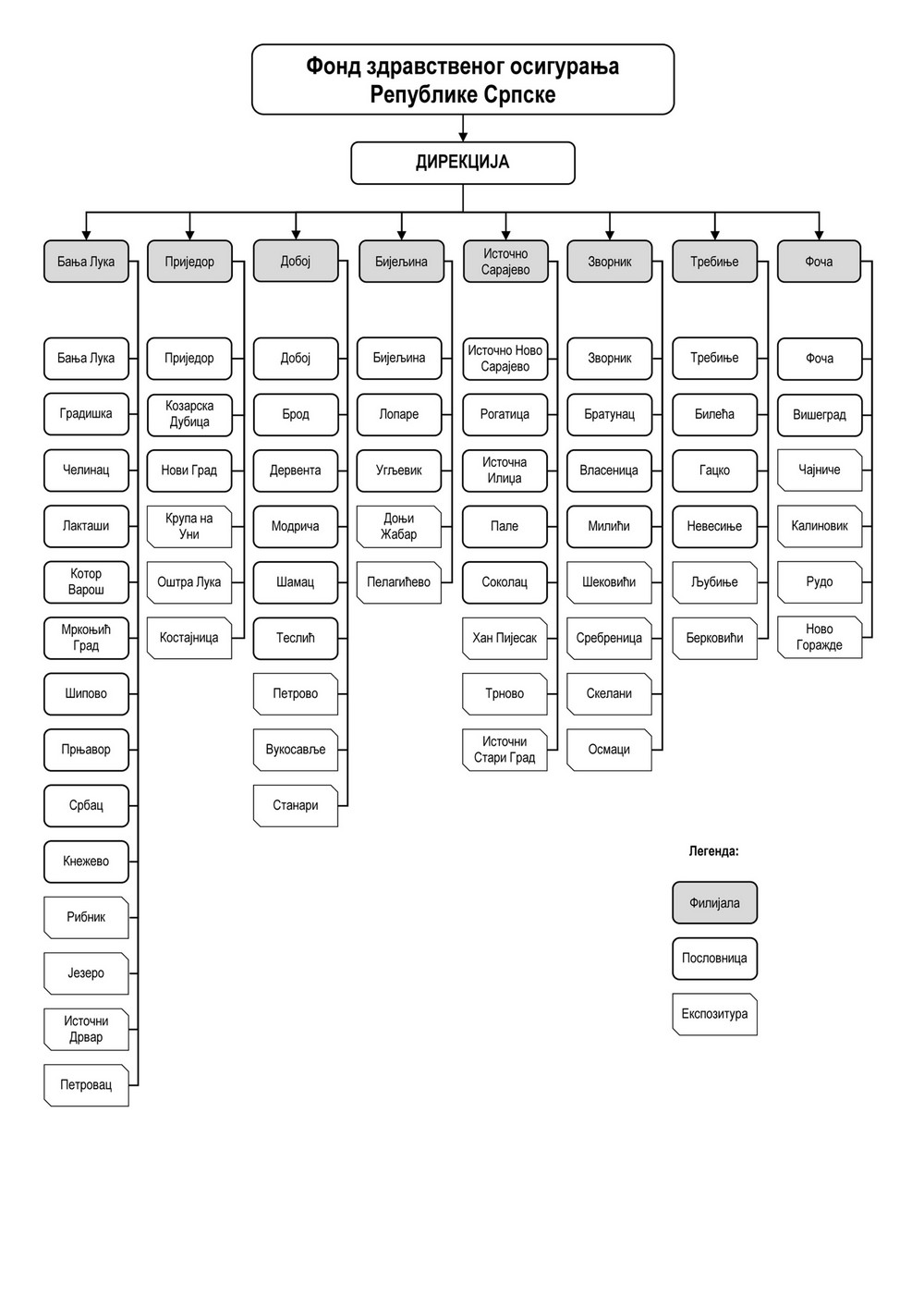
Poslovna mreža
Mapa
Povezane strane
O nama
Organizacija i mapa
Kontakt
Kako do nas